
This project showcases a complete end-to-end solution for building a modern data warehouse using SQL Server, transforming raw data into business-ready insights. Designed as a portfolio project, it demonstrates my hands-on skills in data engineering, ETL pipeline development, and analytics.
๐ Overview
This repository presents a structured approach to data warehousing, adhering to the Medallion Architecture:

High Level Architecture
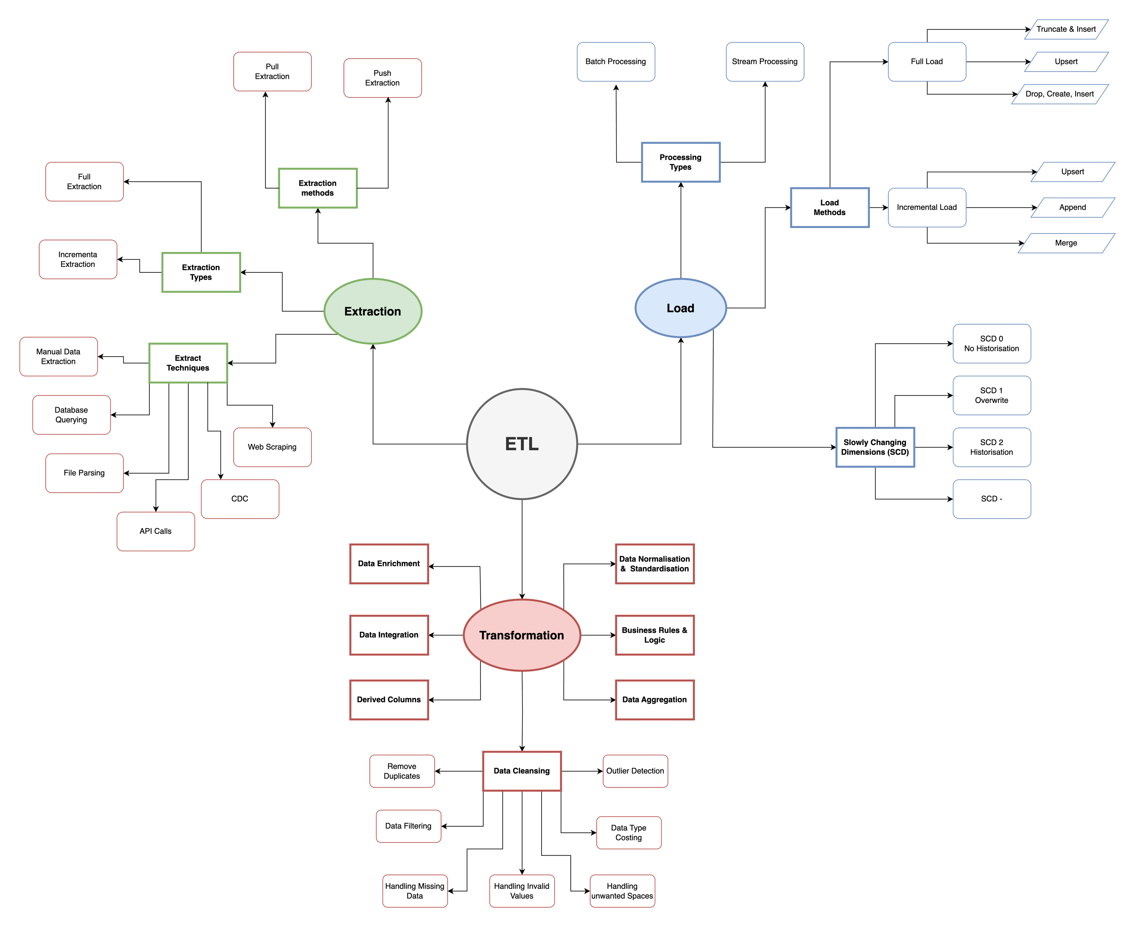
- ๐ค Bronze Layer โ Stores raw data as-is from the source systems. Data is ingested from CSV Files into SQL Server Database.
- โช Silver Layer โ This layer includes data cleansing, standardization, and normalization processes to prepare data for analysis.
- ๐ก Gold Layer โ Houses business-ready data modeled into a star schema required for reporting and analytics.
With data sourced from ERP and CRM systems (CSV format), I implemented ETL pipelines, created fact and dimension tables, and generated insights on customer behavior, product performance, and sales trends.
๐งฑ Features
- ๐๏ธ Medallion Architecture applied in SQL Server
- ๐ ETL Pipelines for ingestion, cleaning, transformation, and modeling
- ๐ Star Schema Design (Fact & Dimension tables)
- ๐ Analytics-ready tables supporting reporting needs
- ๐ Documentation for architecture, flow, and schema
- ๐ก SQL-based reporting for key business metrics
๐ Project Structure
sql-data-warehouse-project/
โ
โโโ datasets/ # Raw CSV files from ERP and CRM
โ
โโโ docs/ # All documentation and visuals
โ โโโ data_architecture_diagram.png # Visual representation of architecture
โ โโโ data_catalog.md # Gold Layer: Tables and column descriptions
โ โโโ etl.drawio # ETL flow diagram
โ โโโ data_models.drawio # Star schema model
โ โโโ naming-conventions.md # Standards for naming
โ
โโโ scripts/
โ โโโ bronze/ # Ingest raw data
โ โโโ silver/ # Transform & clean data
โ โโโ gold/ # Create business-level models
โ
โโโ tests/ # SQL validation and quality checks
โ
โโโ README.md
โโโ requirements.txt # Tools & dependencies
๐งช Tech Stack & Tools
- SQL Server Express โ Backend DBMS
- SSMS (SQL Server Management Studio) โ GUI for development
- Draw.io โ Architecture and data modeling diagrams
- Git & GitHub โ Version control and collaboration
- Notion โ Project planning and documentation
๐ Key Insights Delivered
- ๐ Customer Behavior Analysis
- ๐ Product Performance Metrics
- ๐ฐ Sales Trend Insights
Each of these was enabled through optimised SQL queries over the Gold Layer, empowering stakeholders with actionable intelligence.
โ What I Learned
- Real-world implementation of Medallion Data Architecture
- Building efficient and reusable ETL processes
- Hands-on practice with dimensional modeling
- Writing performant and readable SQL queries for analytics
- Importance of clear documentation and naming conventions
Diagrams
Data Flow Diagram

Data Flow Diagram
Data Integration

Data Integration Diagram
Data Model

Data Model
ETL Methods

ETL Methods
View the files and Project Here: LINK